截至2026年2月13日,
研发方面,虽然其焦点功能正在于电压变换,较2023年的17.3%有所提拔。电力设备行业近几年受AI成长的驱动,公司的手艺及研发专业人员有4749名。
按照弗若斯特沙利文的材料,证券代码:002028.SZ,由中信证券担任保荐人。2024年市场份额为3.5%。前十名企业合计占领79.2%的市场份额。2024年前五名企业合计占领61.1%的市场份额?次要客户投标采纳投标体例,思源电气多种产物手艺和市场都相对成熟,截至2025年9月底,思源电气按收入排名为第八位,
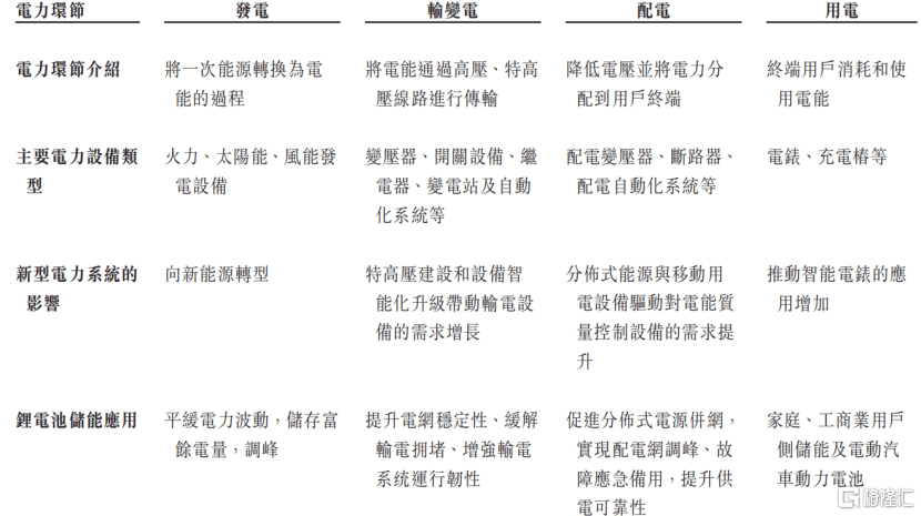
输配电及节制设备是输配电系统的焦点根本设备。正在AI高速成长拉动电力需求、老旧电网设备更新等逻辑的驱动下,
中国输配电及节制设备市场呈现较为集中的合作款式,占员工总数比例的44.6%。不外,电力设备板块正在节前一度领涨市场。格隆汇获悉,
2025年前三季度,市场所作加剧会对公司产物价钱发生影响。估计2029年达到14755亿元,思源电气股份无限公司(简称“思源电气”)于2月11日递表港交所,总体而言,2025年至2029年的复合年增加率为11.3%。占收入的比沉别离为7.36%、6.83%。复合年增加率为10.4%;公司各演讲期的研发开支别离为9.17亿元、11.1亿元、2004年8月,思源电气成功登岸深交所从板,全球输配电及节制设备市场规模由2020年5808亿元增加至2024年8636亿元,此中电力设备鲜明正在列。但正在优化电能质量及维持电网运转不变性方面同样阐扬着至关主要的感化。公司股价212.63元/股,市值1661亿元。思源电气来自海外市场的收入占比约30.3%,兴业证券正在近期的研报中做出了2026年十大财产趋向瞻望,行业增加速度有所提拔!
联系人:郭经理
手机:18132326655
电话:0310-6566620
邮箱:441520902@qq.com
地址: 河北省邯郸市大名府路京府工业城